


Eco Future was chosen as the brand to advance into the next phases of the project because it presents the best chance for impactful visual communication ethical storytelling and modern digital design exploration. As a company focused on the environment Eco Future needs a visual identity that goes beyond just looks and actively conveys values like sustainability transparency and long-term responsibility. This makes the project particularly interesting as design choices must be made thoughtfully while still meeting the audience’s expectations for eco-friendly brands. The task of balancing credibility warmth and modernity creates a solid base for deeper design development. Eco-conscious brands also have a well established yet changing visuals . Through initial research it became evident that successful sustainable companies utilise muted color palettes natural imagery and calm spacious layouts to build trust with users. Developing Eco Future allows for these conventions to be explored refined and possibly reinterpreted showcasing an understanding of both industry standards and creative innovation. From a digital standpoint Eco Future is well positioned for the next stages of the assessment including brand identity UI design and online presence. Brands that focus on sustainability benefit from strong storytelling across websites and digital platforms allowing typography color imagery and layout to work together seamlessly. This makes Eco Future perfect for demonstrating design consistency and strategic thinking across various points. In summary, Eco Future was selected because it offers the most creative potential aligns with current design and trends and provides clear opportunities to showcase research driven purpose oriented design throughout the rest of the project.

After doing some initial research and brainstorming the brand name Eco Future was changed to ‘Revia’ Renewal and revival to create a more unique modern and brand focused identity. Although Eco Future effectively conveyed environmental values it was too broad and descriptive which made it less memorable and impactful. Revia provides a more abstract and upscale name that implies renewal, care, and longevity traits that are closely connected to sustainability and personal wellbeing. The updated brand now focuses on eco friendly personal care products like creams and oils, making the concept more specific and relevant to the market. By narrowing the focus from a general sustainability brand to a specific product category the brand’s positioning was strengthened and its target audience became clearer. By concentrating on environmentally friendly options in the personal care industry a field often criticised for excessive packaging and harmful ingredients.
Initially, I promptly resolved to create a user persona representing potential customers or the audience that could utilise my service. This approach facilitates improved decision making and fosters more user-centered choices thereby ensuring that the final product genuinely addresses the needs of the audience.




I began to explore and experiment with various earthy tones particularly greens as they predominantly signify feelings of tranquility, safety, and a profound connection to nature. These colors elicit a sense of warmth and grounded sophistication which has contributed to their popularity in design and fashion effectively conveying core values immediately through the colors as this will be the first aspect that the audience perceives.


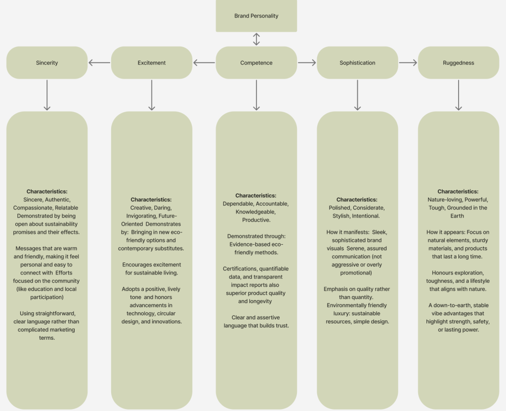
Brand personality characterises the human attributes and tone of a brand directing its visual representation and communication style. The brand identity prism serves as a framework for organising a brand’s values, aesthetics, and customer interactions thereby ensuring uniformity and clarity throughout all design and communication channels.
References
Figma – How to create a Persona in Five steps (2025) https://www.figma.com/resource-library/how-to-create-a-persona/ [Accessed 29/12/25]
Flux-academy – What is Brand Identity Prism and How does it Work (2025) https://www.flux-academy.com/new-year [Accessed 29/12/25]
Thoughtmedia – What is a Brand matrix and why do you need it (2025) https://thoughtmedia.ca/what-is-a-brand-matrix-and-why-do-you-need-it/ [Accessed 29/12/25]
Coursera – What is a Brand Strategy (2025) https://www.coursera.org/ca/articles/brand-strategy?utm_medium=sem&utm_source=gg&utm_campaign=b2c_emea_x_multi_ftcof_career-academy_cx_dr_bau_gg_pmax_gc_s1_en_m_hyb_23-12_desktop&campaignid=20858198824&adgroupid=&device=c&keyword=&matchtype=&network=x&devicemodel=&creativeid=&assetgroupid=6490027433&targetid=&extensionid=&placement=&gad_source=1&gad_campaignid=20854471652&gbraid=0AAAAADdKX6ZafE2XGcwGnsoajCJi59E9e&gclid=Cj0KCQiAvOjKBhC9ARIsAFvz5liSt6C_VsW_p6acK_E4B02CJW8LANhmtWLcoxZkKPLImq376Y9F6REaApo9EALw_wcB [Accessed 29/12/25]
Taghleef Industries – A Sustainable initiative in support of plastic circularity (2025) https://www.ti-films.com/sustainability/dynamic-cycle/?ppc_keyword=sustainable%20packaging%20products&gad_source=1&gad_campaignid=19934260716&gbraid=0AAAAABPwkW1cApfBiZIVUFMwIlabNCB7S&gclid=Cj0KCQiAvOjKBhC9ARIsAFvz5lhe3fkoR4xNL1fkCwRgggJwnSLDWA58v7lSMQssilE9t_KX3etYim0aAjPaEALw_wcB [Accessed 29/12/25]
ClimeCo -Sustainability Solutions for Small & Midsize Businesses (2025) https://shop.climeco.com/offset/ecocommitted-partner-program/?gad_source=1&gad_campaignid=22375645907&gbraid=0AAAAAC3ZCyR4-CaqG7P-9hUDAznmSqLZI&gclid=Cj0KCQiAvOjKBhC9ARIsAFvz5ljzvoTQpfq-odwkQU2IXHQDMFbxVk_azDcrLYYNpWRF3BbNKeRjheMaAstiEALw_wcB [Accessed 29/12/25]
Suzano – Sustainability at Suzano (2025) – https://www.suzano.com.br/en/sustainability?utm_source=searc&utm_medium=ads&utm_campaign=search-trafe&utm_content=2nd-party-na&utm_term=text-text-sustentablidade-sustentablidade&gad_source=1&gad_campaignid=21843283102&gbraid=0aaaaaqcquozs6ltu18fdad7tm0mlmr16m&gclid=cj0kcqiavojkbhc9arisafvz5ljnwnbkediudh5g-zxxqer-djzk3zms9cmzxcvfyronedw8mh82clqaaih7ealw_wcb [Accessed 29/12/25]
Behance – Design Trends (2025) – https://www.behance.net/gallery/209674381/Design-Trends-2025 [Accessed 29/12/25]
One more Tree Foundation – Eco-Friendly Living: Tips and Tricks for a Greener Lifestyle (2025) https://one-more-tree.org/blog/2024/01/15/eco-friendly-living-tips-and-tricks-for-a-greener-lifestyle/ [Accessed 29/12/25]
Images Reference for Mood boards
Adobe Stock – Eco & environment (2025) – https://stock.adobe.com/pl/search/free?k=eco+and+envirmnat&search_type=usertyped [Accessed 20/12/25]
Adobe Stock – Influencers Business (2025) – https://stock.adobe.com/pl/search/free?filters%5Bcontent_type%3Aphoto%5D=1&filters%5Bcontent_type%3Aillustration%5D=1&filters%5Bcontent_type%3Azip_vector%5D=1&filters%5Bfree_collection%5D=1&filters%5Bcontent_type%3Aimage%5D=1&k=influencers+business+&order=relevance&limit=100&search_page=1&search_type=usertyped&acp=&aco=influencers+business+&get_facets=1 [Accessed 20/12/25]
Adobe Stock – Cabs Business (2025) – https://stock.adobe.com/pl/search/free?filters%5Bcontent_type%3Aphoto%5D=1&filters%5Bcontent_type%3Aillustration%5D=1&filters%5Bcontent_type%3Azip_vector%5D=1&filters%5Bfree_collection%5D=1&filters%5Bcontent_type%3Aimage%5D=1&k=cabs+business+&order=relevance&limit=100&search_page=1&search_type=usertyped&acp=&aco=cabs+business+&get_facets=1 [Accessed 20/12/25]
Adobe Stock – (2025) – https://stock.adobe.com/pl [Accessed 20/12/25]
Unsplash – (2025) – https://unsplash.com [Accessed 20/12/25]
Pexels – (2025) – https://www.pexels.com [Accessed 20/12/25]